Clutch control device (French Special 6DS series)
Code des accessoires: PP40-1602-01-M
Modèles: Yutong
Unité:
Spécifications:
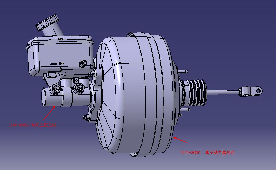
Vues:
3
Code des accessoires: PP40-1602-01-M